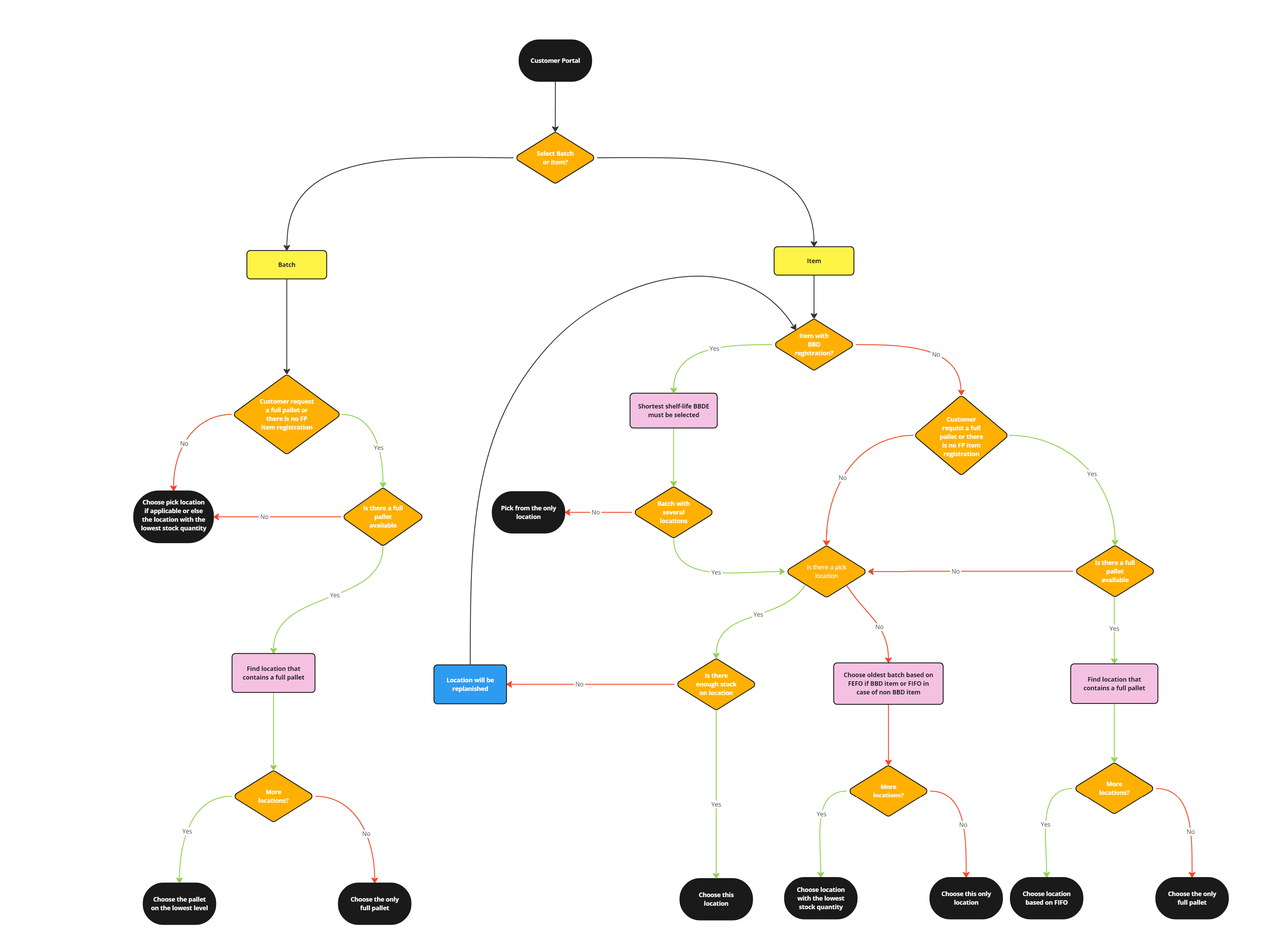
AWC picking process
To give you an understanding of when what stock of an article is picked and shipped.
While picking an order, we take care off First in First Out (FIFO), the Best Before Date (BBD), lowest stock at a location and the fixed pick location picking.
On the customer portal, stock can be requested for an order in two different ways:
- Per Batch/Lot
- Per Article
Per Batch/Lot
If stock is requested per batch/lot, this batch/lot will also be picked. Using the following steps the stock will be picked:
- AWC will pick from a location in the warehouse with the least amount of stock. This is to keep the storage costs for you as low as possible, because this means fewer pallet spaces are occupied.
- If there are multiple pallets with the same amount of the same article in stock, the pallet that is at the lowest location in our warehouse will be picked.
Per Article:
Requesting inventory by article looks a little different. First, there is a distinction between articles with and without BBD registration. For articles with BBD registration, the order of picking is as follows:
- The shortest BBD will be picked first.
- Different locations at AWC? Then AWC picks from the location with the least inventory.
- If there are multiple pallets with the same number of the same article in stock, the pallet that is at the lowest location in our warehouse will be picked.
Article without BBD Registration:
For articles without BBD Registration, the order of picking is as follows:
- Find out if the article has a fixed pick location.
- If the article does not have a fixed pick location the oldest batch/lot will be picked based on FIFO.
- If the article does have a fixed pick location, picking will always be done from this location.
Fixed pick locations:
If an article has a fixed pick location this location will need to be replenished if the stock level on the location is to low, this is done by the following steps:
- If there is not enough stock at the fixed pick location, the fixed pick location will be replenished with a relocation.
- With this relocation, FIFO movement is again taken into account. The oldest batch/lot will be moved to the fixed pick location. Or the shortest BBD.
For all of the above, if a full pallet is requested, and there is also a full pallet in stock at AWC then the full pallet will be picked. This is to minimize pick costs for you.
Would you like the BBD of an article to be registered? Please let our customer service know. They will indicate for each article that the BBD has to be checked and registered if the article will arrive at AWC.
If you want to request per batch/lot. Send an e-mail to our customer service. They will arrange this for you, so you can order per batch/lot. The additional cost is € 2.76 per order pick line for ordering per batch/lot, if picking is not done from the fixed pick location.
To visualize the above story, a flow chart is available below:
Your opinion is important to us! We consistently aim to offer you the most valuable information. Would you be so kind to answer the question below?
